SDH700 ДРЕЛЬ Type 1 | Чертежи
Документы
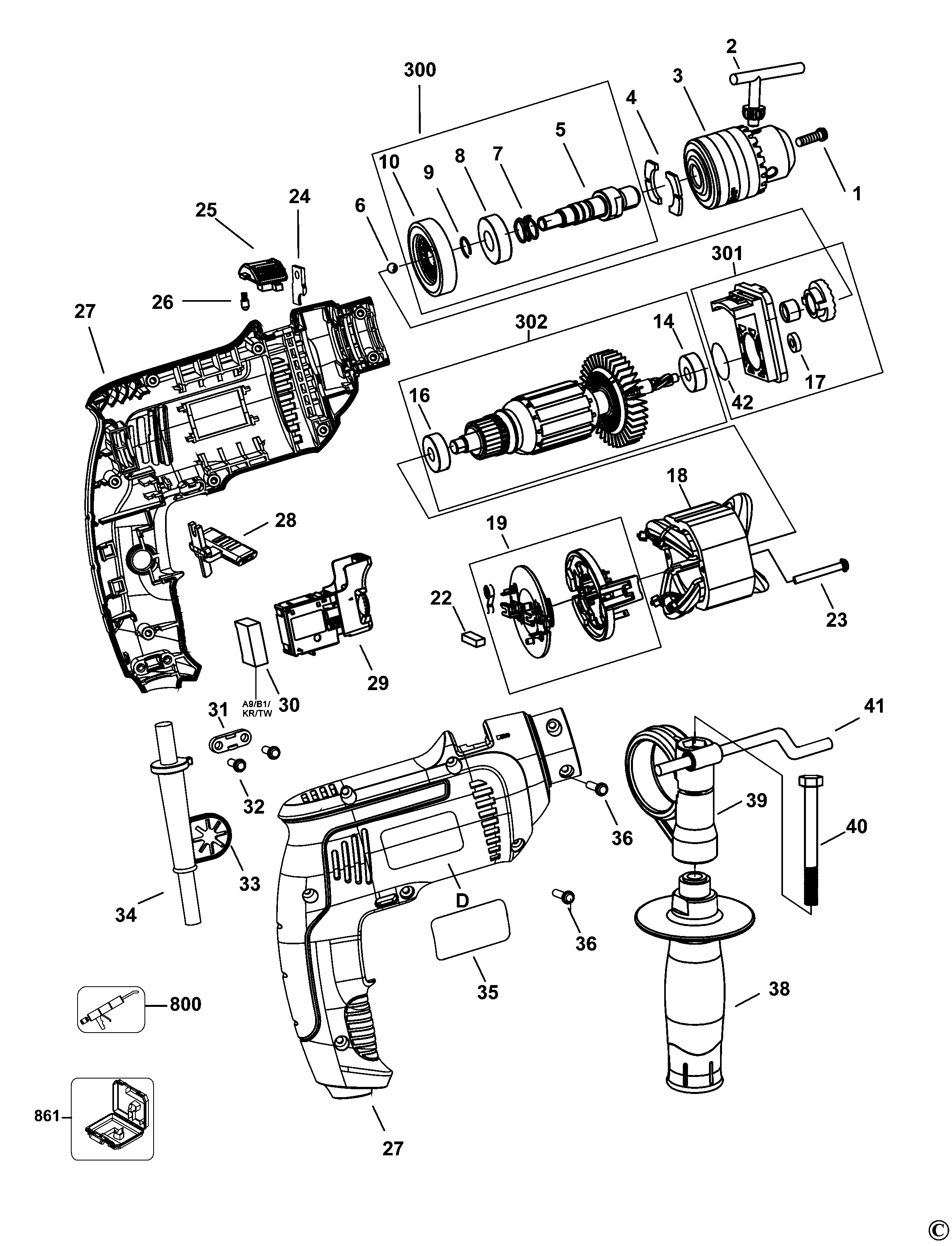
Пожалуйста, просмотрите ниспадающее меню, так как для некоторых продуктов может быть приведено несколько рисунков
| Item No. | Product Number | Qty Per | Product Description | ДОП. ОПИСАНИЕ | Other Info | Markets | Product Status |
|---|---|---|---|---|---|---|---|
| 1 | 49204020 | 1 | ВИНТ | TW | ![]() |
||
| 2 | 4100409602 | 1 | КЛЮЧ ЗАЖИМНОГО ПАТРОНА | TW | ![]() |
||
| 3 | 4020409002 | 1 | ЗАЖИМНОЙ ПАТРОН | TW | |||
| 4 | 4020701001 | 2 | ВОЙЛОЧНОЕ УПЛОТНЕНИЕ | TW | ![]() |
||
| 5 | 4020704001 | 1 | ШПИНДЕЛЬ | TW | |||
| 6 | 4031204006 | 1 | ШАРИК | TW | ![]() |
||
| 7 | 4020708001 | 1 | ПРУЖИНА | TW | ![]() |
||
| 8 | 49111003 | 1 | ПОДШИПНИК | TW | ![]() |
||
| 9 | 49207027 | 1 | СТОПОРНОЕ КОЛЬЦО | TW | ![]() |
||
| 10 | 4020710001 | 1 | ШЕСТЕРНЯ | TW | ![]() |
||
| 14 | 49111010 | 1 | ПОДШИПНИК | TW | ![]() |
||
| 16 | 49111013 | 1 | ПОДШИПНИК | TW | ![]() |
||
| 17 | 4020704004 | 1 | ВТУЛКА | TW | ![]() |
||
| 18 | 60302013 | 1 | СТАТОР В СБОРЕ | TW | |||
| 19 | 4020701002-1 | 1 | ЩЁТКОДЕРЖАТЕЛЬ В СБОРЕ | TW | |||
| 22 | 4020706003 | 1 | ЩЁТКА | TW | |||
| 23 | 49206061 | 2 | ВИНТ | TW | ![]() |
||
| 24 | 4020704005 | 1 | ЗАМОК ПЛАСТИНЫ | TW | ![]() |
||
| 25 | 4020801001 | 1 | КНОПКА | TW | ![]() |
||
| 26 | 4020701005 | 1 | БОЛТ | INDEXING BOLT | TW | ![]() |
|
| 27 | 4020701601 | 1 | КОРПУС | TW | ![]() |
||
| 28 | 4020801002 | 1 | ШИНА | BLOCK | TW | ![]() |
|
| 29 | 4020705004 | 1 | ВЫКЛЮЧАТЕЛЬ | TW | |||
| 30 | 494020 | 1 | КОНДЕНСАТОР | TW | |||
| 31 | 4100404604 | 1 | ЗАЖИМ ШНУРА ПИТАНИЯ | TW | |||
| 32 | 49206018 | 2 | ВИНТ | SELF-TAPPING 4*15 | TW | ![]() |
|
| 33 | 49303024 | 1 | ЧЕХОЛ ШНУРА ПИТАНИЯ | TW | |||
| 34 | Z49306061-1 | 1 | ШНУР ПИТАНИЯ | TW | |||
| 35 | 4020721604 | 1 | ТАБЛИЧКА С ТЕХНИЧЕСКИМИ ДАННЫМИ | TW | |||
| 36 | 49206020 | 8 | ВИНТ | self-tapping 4*18; self-tapping 4x18 mm | TW | ![]() |
|
| 38 | 4020801004 | 1 | РУЧКА В СБОРЕ | TW | ![]() |
||
| 39 | 4020704007 | 1 | ЗАЖИМ | TW | ![]() |
||
| 40 | 49202020 | 1 | ВИНТ | TW | ![]() |
||
| 41 | 4020504004 | 1 | ОГРАНИЧИТЕЛЬ ГЛУБИНЫ | TW | ![]() |
||
| 42 | 4149203001 | 1 | РЕЗИНОВОЕ УПЛОТНЕНИЕ | TW | ![]() |
||
| 300 | 4020750001 | 1 | ШПИНДЕЛЬ В СБОРЕ | TW | ![]() |
||
| 301 | 4020750002 | 1 | СТОЙКА | TW | ![]() |
||
| 302 | 4020750005 | 1 | ЯКОРЬ В СБОРЕ | TW | |||
| 800 | 901205 | 1 | КОНСИСТЕНТНАЯ СМАЗКА | TW | |||
| 861 | 4020712603 | 1 | ЯЩИК ДЛЯ ИНСТРУМЕНТА | TW | ![]() |

